Apple Wallet

Adding features to improve financial independence for users living with limited time and resources.

Project Type
Solo Concept Design
Scope
Adding features to an existing app
Duration
3 weeks
Problem

The basic design of Apple Wallet hasn't changed much since the conception. It is like a "wallet" letting users keep boarding passes, tickets, and reward cards on the user's phone. It is now also the main interface for Apple Pay. This simplicity may be frustrating for some users, for example, to keep track of their spending and organizing their passes.

How might we...
  • help users avoid overspending and understand their spending habits?
  • help users to organize digital passes?

Research

Competitive Analysis

Google Pay, the most direct competitor for Apple Pay, recently got a major redesign with more emphasis on the social aspect of personal finance. iPhone users still prefer to use Apple Pay over because of its seamless plug-and-play setup. Mint is versatile; however, setting categories for tracking the expense could be tedious and complicated. Venmo is still very popular but the default public setting gives an impression that it is less private.

User Research

Apple Wallet User Survey

I decided to do a survey targeted specifically at Apple Wallet users and listen to their voice. The survey was taken by 24 participants and 18 of them live in the United States. They use it to pay for the meals, drinks, groceries, medicine, and household items.

Not all millennials need complicated financial apps. They have fewer investments and needs something simple – in other words, they are broke.

The bank apps in recent years have become quite sophisticated and easy to use. Those who prefer to use bank and credit card apps think these institutions are much more trustworthy, and hesitant to share information with a third-party app like Mint.

Read complete survey report
Insights from User Research

    Some features are underutilized because it’s only available for Apple Card.

    Young people wants convenience, secure, simple, less complicated interface.

    People wants to organize.

    People likes Apple Wallet / Apple Pay because of its convenience.

Understanding Users' goals

SWOT Analysis
Based on competitive analysis and user surveys, I summarized a SWOT analysis.
Empathy Map
Here I reiterated what users say, think, do and feel. An empathy map can help us clarify what their needs and goals are.

UI Design

Added Features

Set budget.

Notifies users when budegt is reached.

Archive multiple passes.

Auto archive expired passes.

Creting Additional UI

I first added the icons at the bottom of the screen. The style of icons were to match existing UI guidelines. Each icon represents "Edit Passes", "Home", and "Activity". The right icon leads users to the new Activity page, showing their overall and each category's spending trend. It also tells you how much is left for the budget.

Existing UI

I have followed the guideline and used existing UI Kits for this project as a base design. From there, I have created several UI elements unique to this project in order to fulfill my goal of creating a budget tracking feature for Apple Wallet.

Prototype

Information Architecture

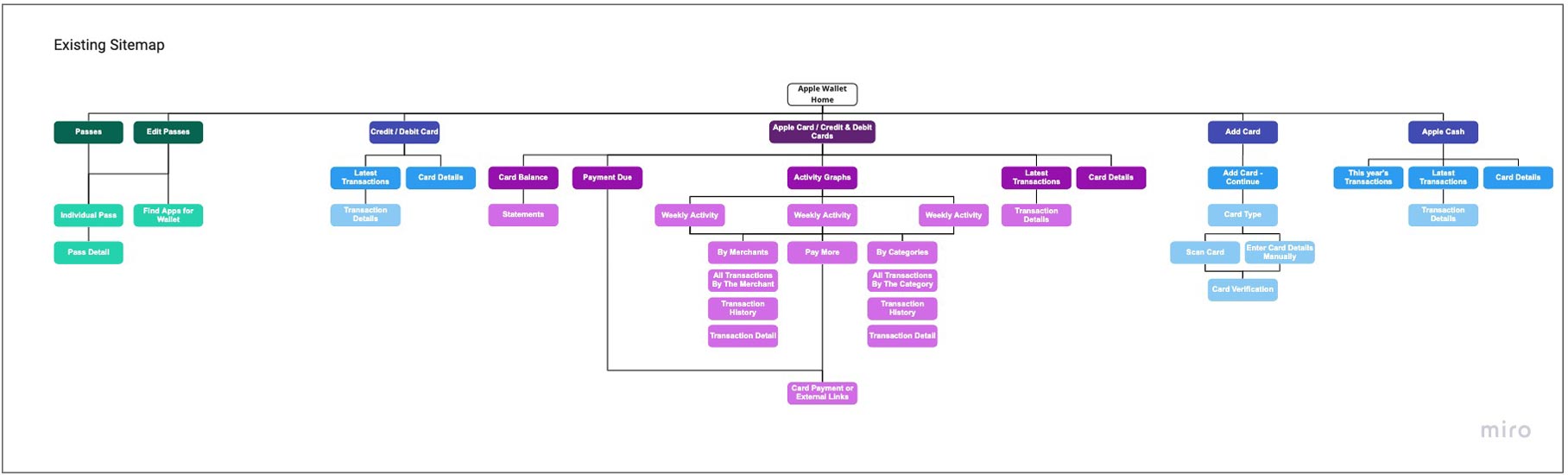
Site Map

The project aims to add features integrating to the existing Apple Wallet system. The existing architecture allows only Apple Card to show financial activities. The proposed system expands that feature across all the linked cards, letting users set a budget and notifies the user a budget and notifies the user when spending is exceeded. Also for the passes, it allows archiving multiple passes and auto delete the ones expired.

Existing Sitemap
Revised Sitemap

Usability Testing

Testing procedure

Usability test was conducted with 21 participants. Test takers are randomly selected. It included those who never used Apple Wallet.

Missions & Questions
  • Check the latest transactions for Apple Card
  • Check the latest transactions for American Express
  • Check monthly Activity for American Express Card
  • Delete Emirates boarding pass
  • Set auto delete for expired passes
  • What do you think of the last task? Was it easy? Difficult?
  • Check the total spending of all cards and the remaining budget for the month.
  • Change the budget amount to $1800, then turn the Alert "On" when spending exceeded the budget.

User Reactions

What they said
Summary of Usability Test

Good
Overall the test was received positively, especially from Apple Wallet Users. They found the UI and the graphic style are very clean and consistent with iOS style. To delete the pass directly from the Home screen may require accessibility and haptic feedback revisions.

Bad
The new Activity page faced some difficulty communicating what it meant to the users. There are some good ideas that came out of this test, such as visually enhancing the activity chart to see how close to the budget, which was later added to the revised prototype.

Revisions